Python 3.X
Tensorflow 2.X
Numpy
Pandas
- Xception : Documentation
- MobilnetV2 : Documentation
- InceptionV3 : Documentation
1. Load data and Fine tune the pre-trained models
2. Create your customized data genertor
you need to build your own data generator to feed the pre-trained models simultaniously
in this exemple i used three pre-trained models so i create a data generator that generate
3 copies of data for training and one label. So it's depend on the number of pre-trained models to use
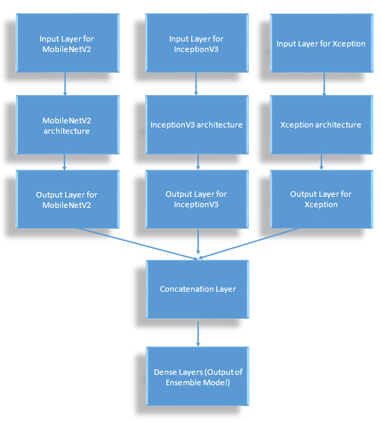
3. Build the combinaison
First of all we need to define our input and output of our model then we will use the functional API
Concatenate the models and the dense layers
