-
Notifications
You must be signed in to change notification settings - Fork 0
Vue js
Dữ liệu và phương thức
-
Khi một đối tượng Vue được khởi tạo, tất cả các thuộc tính (property) được tìm thấy trong object data sẽ được thêm vào reactivity system (hiểu nôm na là “hệ thống phản ứng”) của Vue. Điều này có nghĩa là view sẽ “react” (phản ứng) khi giá trị của các thuộc tính này thay đổi, và tự cập nhật tương ứng với các giá trị mới.
-
Khi dữ liệu thay đổi, view sẽ render lại. Lưu ý rằng một thuộc tính trong object data chỉ trở nên reactive nếu nó đã tồn tại khi chúng ta khởi tạo đối tượng Vue.
-
// $watch là một phương thức của đối tượng Vue
vm.$watch('a', function (newValue, oldValue) { // Hàm callback này sẽ được gọi khi vm.a thay đổi })
- Hook _(create, mounted, updated, và destroyed) _
Đừng dùng hàm mũi tên (arrow functions) cho các thuộc tính tùy chọn hoặc callback như là created: () => console.log(this.a) hoặc vm.$watch('a', newValue => this.myMethod()). Vì hàm mũi tên được bind vào ngữ cảnh cha (parent context), this sẽ không trỏ đến đối tượng Vue hiện hành. Do vậy this.a hoặc this.myMethod sẽ không trả về giá trị mà bạn mong đợi, mà thay vào đó thường là các lỗi Uncaught TypeError: Cannot read property of undefined hoặc Uncaught TypeError: this.myMethod is not a function.
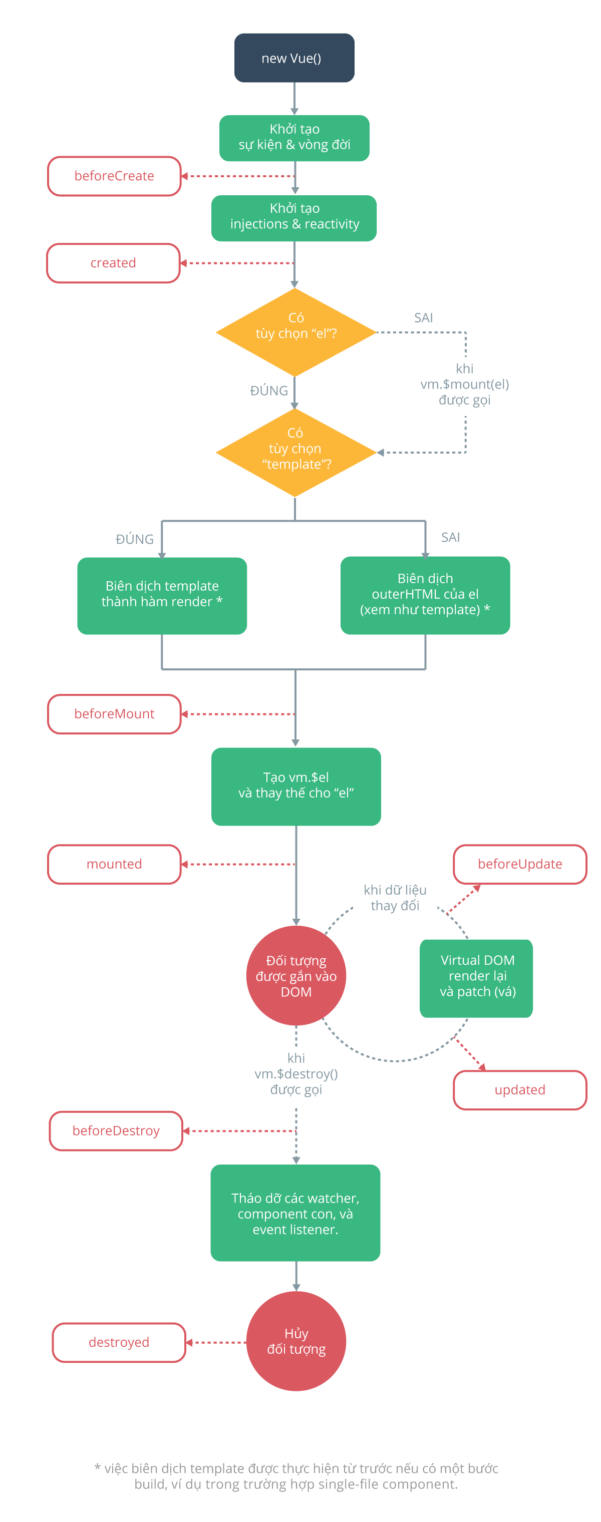
- Component life circle
TIP
aws dynamodb scan --table-name TABLE_NAME > export.json // export JSON file from dynamo
export NODE_OPTIONS=--max_old_space_size=8172 // Fix JS out of memory
