🎉 框架详细帮助文档:点击查阅
🎨 Python3.8(3.x版本基本支持)
🏐 Pytest
☕ Redis(存储变量)
🚚 Mysql(存储用例)
⚽ Allure
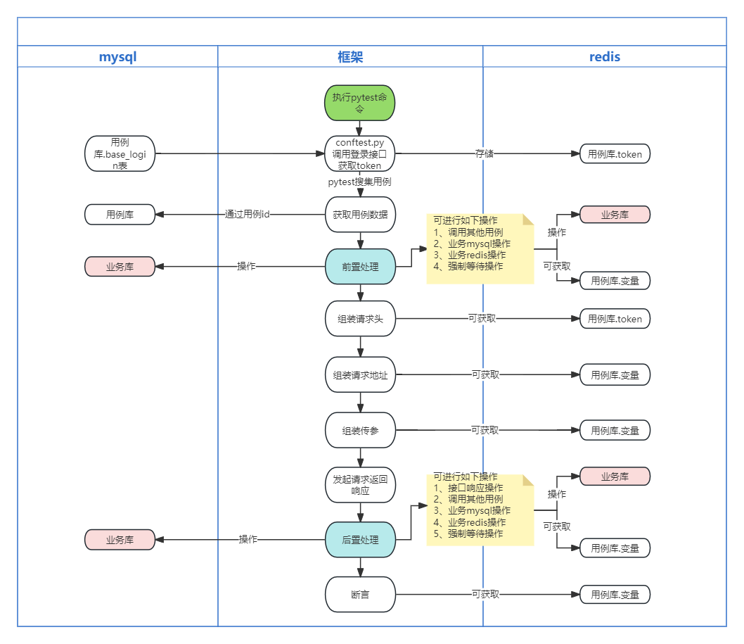
| ✅ 高度封装,极大缩减使用者的用例代码量 |
| ✅ 提供示例接口,方便使用者理解和实操 |
| ✅ 历史接口用例可复用,减少用例冗余 |
| ✅ Mysql+Redis组合搭配,方便管理用例及后续数据统计 |
| ✅ 支持接口响应、自定义、mysql、redis多断言 |
|--TestApiFramework # 主目录
├─ api # 示例接口目录
└─ flaskApi.py # flask示例接口
├─ core # 封装调用主入口,requests调用、解析等核心方法
├─ util # 常用工具,操作mysql、redis、log、yaml等操作
├─ conf # 配置文件读取
└─ config.ini # 项目配置
└─ info.yaml # 接口相关配置 如接口前缀地址
└─ mysql.yaml # mysql连接信息
└─ redis.yaml # redis连接信息
├─ pic # readme.md所需的图片
├─ testcase # 测试用例
└─ caseBlog # 对应项目目录
└─ test_blog.py
├─ report # 测试结果
└─ allure_report # allure报告文件
└─ logs # 日志
├─ load_config.py # 配置写入
├─ read_config.py # 配置读取
├─ conftest.py # 用例的设置和清理
├─ pytest.ini # pytest配置
├─ requirements.txt # 记录所有依赖包及版本号
├─ README.md
├─ run.bat # windows系统执行用例脚本
└─ run.sh # linux系统执行用例脚本
本框架提供示例接口,运行api/flaskApi.py文件,打开http://127.0.0.1:5000/apidocs/
即可查看swagger接口文档
如有问题QQ:1392364470,觉得不错的Star一下哦!
🎉 框架详细帮助文档:点击查阅

